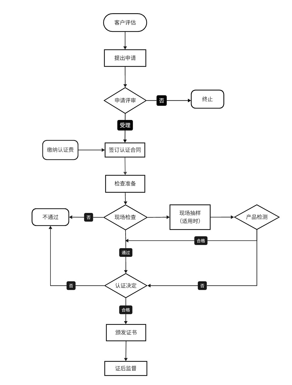
您的位置:首页>>RAYBET雷竞技app下载>>产品认证>>良好农业规范认证>>认证流程

认证流程

系统管理员 2025/07/25 星期五

1753403790488099645.jpg

友情链接

雷竞技官网下载 版权所有 京ICP备17065305号 京公网安备11010802046113号
地址:北京市海淀区三虎桥百胜村6号 中国质量大厦 邮编:100048

微信公众号:
qaccaq1993
快来关注我们吧!

Baidu
raybet雷竞技官网地址